Product Summary
The pke4232pi is a 25 to 40 watts hybrid DC/DC power module especially designed for decentralized 48/60 VDC power distribution systems with distributed on-board DC/DC converters in applications with high temperature and isolation requirements.
Parametrics
pke4232pi absolute maximum ratings: (1)TC, Case temperature @ max output power: +115℃; (2)TS, Storage temperature: – 55 to +125℃; (3)VI, Input voltage: –0.5 to +75 V dc; (4)VISO, Isolation voltage: 1500Vdc; (5)VRC, Remote control voltage pin 1: 0 to +5 Vdc; (6)Vadj, Output adjust voltage pin 10: 0 to VO Vdc; (7)Vtr, Transient input energy: 1.3 Ws.
Features
pke4232pi features: (1)Single, dual and triple output; (2)10.7 mm (0.42 in.), allows 0.8 in.board spacing; (3)1,500 Vdc isolation voltage; (4)MTBF >2 million hours at +75℃ case temperature; (5)Complete, no extra filters or heatsinks required.
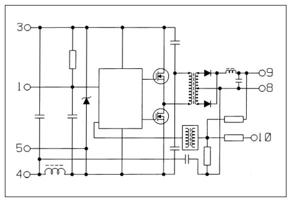
Diagrams

 (China (Mainland))
 (China (Mainland)) 
                         
                        
 
                                    




