Product Summary
The MHW607-4 is a VHF power amplifier. It is designed for 7.5 volt VHF power amplifier applications in industrial and commercial equipment primarily hand portable radios.
Parametrics
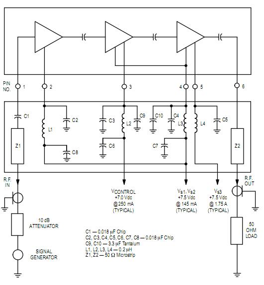
MHW607-4 absolute maximum ratings: (1)DC Supply Voltage (Pins 2, 4, 5):9.0Vdc; (2)DC Control Voltage (Pin 3):9.0Vdc; (3)RF Input Power:5.0mW; (4)RF Output Power (Vs1 = Vs2 = Vs3 = 9.0 V):10W; (5)Operating Case Temperature Range:–30℃ to +100℃; (6)Storage Temperature Range:–30℃ to +100℃.
Features
MHW607-4 features: (1)RF Input Power = 1.0 mW (0 dBm); (2)RF Output Power = 7.0 Watts; (3)Minimum Gain (VControl = 7.0 V) = 38.5 dB; (4)Harmonics = –40 dBc Max @ 2.0 fo; (5)50Ω Input/Output Impedance; (6)Guaranteed Stability and Ruggedness; (7)Epoxy Glass PCB Construction Gives Consistent Performance and Reliability; (8)Circuit board photomaster available upon request by contacting RF Tactical Marketing in Phoenix, AZ.
Diagrams

|  |  MHW6122 |  Other |  |  Data Sheet |  Negotiable |  | ||||
|  |  MHW6142 |  Other |  |  Data Sheet |  Negotiable |  | ||||
|  |  MHW6172 |  Other |  |  Data Sheet |  Negotiable |  | ||||
|  |  MHW6182 |  Other |  |  Data Sheet |  Negotiable |  | ||||
|  |  MHW6182-6 |  Other |  |  Data Sheet |  Negotiable |  | ||||
|  |  MHW6185-6A |  Other |  |  Data Sheet |  Negotiable |  | ||||
 (China (Mainland))
 (China (Mainland)) 
                         
                        
 
                                    




