Product Summary
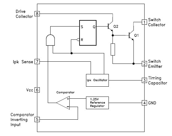
The MC34063 is a switching regulator. It is a monolithic control circuit delivering the main functions for DC-DC voltage converting. The MC34063 contains an internal temperature compensated reference, comparator, duty cycle controlled oscillator with an active current limit circuit, driver and high current output switch.
Parametrics
MC34063 absolute maximum ratings: (1)VCC Power Supply Voltage: 50 V; (2)Vir Comparator Input Voltage RangeL: -0.3 to 40 V; (3)VSWC Switch Collector Voltage: 40 V; (4)VSWE Switch Emitter Voltage (VSWC = 40V): 40 V; (5)VCE Switch Collector toEmitter Voltage: 40 V; (6)Vdc Driver Collector Voltage: 40 V; (7)Idc Driver Collector Current: 100 mA; (8)ISW Switch Current: 1.5 A; (9)Tstg Storage Temperature Range: - 40 to 150 ℃; (10)Top Operating Ambient Temperature Range: 0 to 70℃.
Features
MC34063 features: (1)output switch current iexcess of 1.5A; (2)2% reference accuracy; (3)Low quiescent current: 2.5mA (TYP.); (4)Operating from 3V TO 40V; (5)Frequency operatioto 100KHz; (6)Active current limiting.
Diagrams

| Image | Part No | Mfg | Description | ![]() |
Pricing (USD) |
Quantity | ||||||||||||
|---|---|---|---|---|---|---|---|---|---|---|---|---|---|---|---|---|---|---|
![]() |
![]() MC34063 |
![]() Other |
![]() |
![]() Data Sheet |
![]() Negotiable |
|
||||||||||||
![]() |
![]() MC34063A |
![]() Other |
![]() |
![]() Data Sheet |
![]() Negotiable |
|
||||||||||||
![]() |
![]() MC34063ABD |
![]() |
![]() IC REG BUCK BOOST INV ADJ 8SOIC |
![]() Data Sheet |
![]() Negotiable |
|
||||||||||||
![]() |
![]() MC34063ABD-TR |
![]() STMicroelectronics |
![]() Switching Converters, Regulators & Controllers 3.0 to 40V DC-DC Cnv |
![]() Data Sheet |
![]()
|
|
||||||||||||
![]() |
![]() MC34063ABN |
![]() STMicroelectronics |
![]() DC/DC Switching Converters DC DC CONVERTER CONTROL CIRCUITS |
![]() Data Sheet |
![]()
|
|
||||||||||||
![]() |
![]() MC34063ACD |
![]() STMicroelectronics |
![]() Switching Converters, Regulators & Controllers 3.0 to 40V DC-DC Cnv |
![]() Data Sheet |
![]() Negotiable |
|
||||||||||||
![]() |
![]() MC34063ACD-TR |
![]() STMicroelectronics |
![]() Switching Converters, Regulators & Controllers 3.0 to 40V DC-DC Cnv |
![]() Data Sheet |
![]()
|
|
||||||||||||
![]() |
![]() MC34063ACN |
![]() STMicroelectronics |
![]() Switching Converters, Regulators & Controllers 3.0 to 40V DC-DC Cnv |
![]() Data Sheet |
![]()
|
|
||||||||||||
(China (Mainland))











